Renesas Electronics RAA211651 Evaluation Board
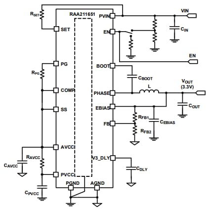
Renesas Electronics RAA211651 Evaluation Board is used to evaluate the RAA211651 integrated 60V, 5A synchronous buck regulator. The regulator features a constant on-time modulating scheme. It supports a wide input voltage range from 4.5V to 60V and adjustable output voltage. The RAA211651 is offered in a 28Ld QFN package. The evaluation board operates from a supply voltage of 4.5V to 60VDC with the capability of delivering a continuous load of 5A.Features
- Switch selectable EN or option to drive it by an external signal
- Internal and external compensation options
- Internal and external soft-start options
- Adjustable delay time options
- Options to connect EBIAS to VOUT or drive by an external source
- Output voltage programmable with external feedback resistors
- Options to use internal feedback resistors for 3.3V VOUT
- Connectors and test points for easy probing and data acquisition
Specifications
- Input voltage range:4.5V to 60V
- Output voltage: 3.3V
- Up to 5A output current capability
- Internal compensation
- Internal soft-start of 2ms
- Start-up/shutdown delay of 2ms
- EBIAS is connected to VOUT
- -40°C to +125°C operating temperature range
Block Diagram
Publicado: 2021-09-01
| Actualizado: 2023-04-28
