ROHM Semiconductor BD28C5xFJ-LB PWM DC-DC Converter ICs
ROHM Semiconductor BD28C5xFJ-LB PWM DC-DC Converter ICs provide an optimal system for all products that require an electrical outlet. This IC enables simpler designs of various low-power electrical converters and supports non-isolated and isolated devices. This IC has a lineup of VDD UVLO that supports both Si and SiC MOSFETs. External switching power supplies can be designed flexibly by connecting a current detection resistor. Current is restricted in each cycle, and transient response and excellent bandwidth performances are demonstrated since a current mode control is utilized. The switching frequency can be set on the ROHM Semiconductor BD28C5xFJ-LB by an external resistor and capacitor on the RTCT pin.Features
- PWM current mode method
- Low power consumption
- VDD pin UVLO function
- Overcurrent protection function per cycle
- Switching frequency setting pin
Applications
- Industrial equipment
- PV inverters
Specifications
- 6.90V to 28.00V input voltage range
- 2.0mA (max.) circuit current
- 60μA (typ) startup current
- -40°C to +125°C operating temperature range
Videos
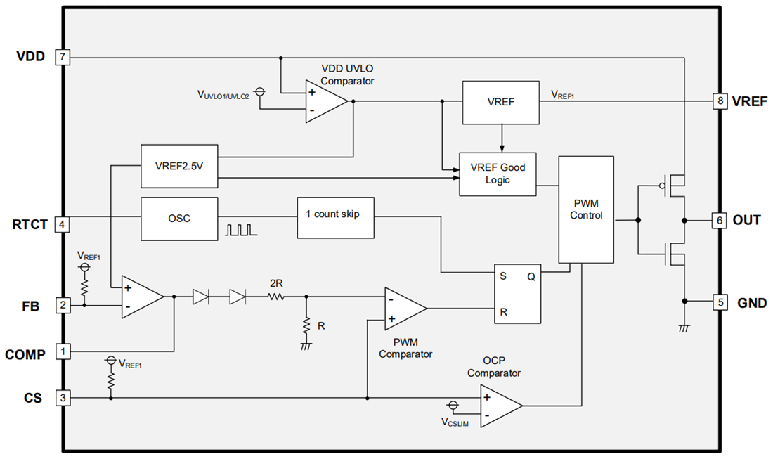
Block Diagram
Publicado: 2024-08-12
| Actualizado: 2025-08-24
