ROHM Semiconductor BD60210FV-EVK-001 Evaluation Board

ROHM Semiconductor BD60210FV-EVK-001 Evaluation Board is designed to drive two DC brush motors, one bipolar stepping motor, four solenoid loads, and more, using the BD60210FV 2-Channel Brush Motor Driver. The evaluation board already includes the BD60210FV, as well as capacitors, resistors, switches, pins, and sockets.

The BD60210FV Driver is a motor driver IC with a 20V rating, 1A rated output current (4A peak), and two H-bridge circuits that can drive DC Brush motors. Various protection circuits are also built in, contributing to high reliability of the set. This IC is a motor driver IC for refrigerators, air conditioners, photo printers, mini printers, and more

Features

  • 8V to 18V input voltage range
  • 1.0A continuous rated output current, 4.0A peak
  • 0.95Ω typical output on resistance (high + low)
  • 5.0mA maximum circuit current, 2.5mA typical
  • 1µA maximum circuit current at standby
  • 0kHz to 250kHz PWM frequency range
  • -25°C to +85°C operting temperature range
  • PCB
    • 50mm x 50mm x 1.6mm board size, 4-layer
    • FR-4 material
    • 35µm copper foil thickness

Applications

  • Refrigerators
  • Air conditioners
  • Printers
  • Common office appliances

Required Equipment

  • DC stabilized power supply for the VCC pin capable of 8V to 18V output
  • DC stabilized power supply for the 5V pin capable of 5V output
  • Function generator for PWM input signal
  • Motor for driving

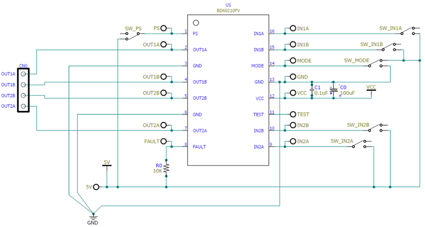
Circuit Diagram

Application Circuit Diagram - ROHM Semiconductor BD60210FV-EVK-001 Evaluation Board

Wiring Example

Mechanical Drawing - ROHM Semiconductor BD60210FV-EVK-001 Evaluation Board
Publicado: 2025-11-12 | Actualizado: 2025-11-21