ROHM Semiconductor BM2P10xJ-Z PWM-Type DC/DC Converter ICs
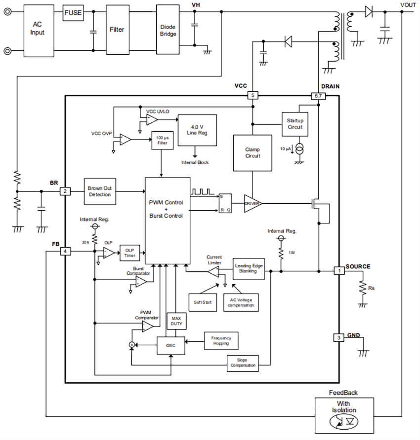
ROHM Semiconductor BM2P10xJ-Z PWM-Type DC/DC Converter ICs are optimized for isolated AC-DC power supply applications in environments requiring high voltage tolerance and compact design. Featuring an integrated 730V switching MOSFET, these ICs are capable of operating directly from high-voltage AC mains, making them ideal for use in home appliances, industrial control systems, and general-purpose auxiliary power supplies. The ROHM Semiconductor BM2P10xJ-Z series supports efficient power conversion with frequency hopping PWM control to reduce EMI, and includes essential protection features such as overcurrent, overvoltage, overload, and thermal shutdown. With built-in startup circuitry, soft-start functionality, and low standby power consumption, the BM2P10xJ-Z series enables simplified, reliable, and energy-efficient power supply designs in space-constrained applications.Features
- PWM current mode control
- Frequency hopping function
- Burst operation at light load
- Frequency reduction function
- Built-in 730V startup circuit
- Built-in 730V switching MOSFET
- VCC Under Voltage Lockout (UVLO)
- VCC Over Voltage Protection (OVP)
- SOURCE pin open protection
- SOURCE pin function of leading edge blanking
- Overcurrent detection function per cycle
- Overcurrent detection AC compensation function
- Soft start function
- Secondary overcurrent protection circuit
- DIP7K 9.27mm x 6.35mm x 8.63mm package, 2.54mm pitch
- RoHS compliant
Applications
- Home appliances
- Industrial equipment
- Consumer electronics
- Building automation
- General-purpose AC-DC power supplies
Specifications
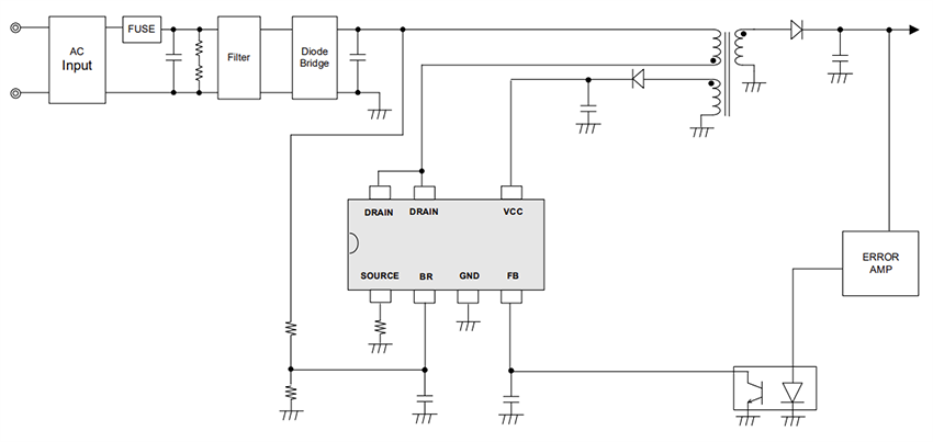
- Operating power supply voltage ranges
- 8.9V to 26.0V for the VCC pin
- 730V maximum for the DRAIN pin
- Typical circuit current (ON) 1
- 0.90mA for BM2P10x1J-Z
- 0.65mA for BM2P10x3J-Z
- 0.30mA typical circuit current (ON) 2
- 100kHz typical oscillation frequency 1
- Typical MOSFET ON resistance
- 1.0Ω for BM2P10x1J-Z
- 3.0Ω for BM2P10x3J-Z
- -40°C to +105°C operating temperature range
Typical Application Circuit
Block Diagram
Publicado: 2025-05-20
| Actualizado: 2025-11-02
