ROHM Semiconductor BU30SA5WGWZ CMOS Low Dropout Regulator

ROHM Semiconductor BU30SA5WGWZ CMOS Low Dropout Regulator is a single-channel, 500mA LDO with a high ±1.0% output voltage accuracy and a high 70dB ripple rejection. The BU30SA5WGWZ offers excellent noise and load response characteristics despite its low 33µA circuit current consumption. Additional features include a built-in over-current protection circuit (OCP) and a built-in thermal shutdown circuit (TSD).

The ROHM Semiconductor BU30SA5WGWZ LDO Regulator is offered in a tiny UCSP30L1-4 package, ideal for space-constrained applications.

Features

  • High ±1.0% output voltage accuracy 
  • High 70dB ripple rejection at 1kHz (Typical)
  • Compatible with small ceramic capacitors (Cin = Cout = 0.47µF)
  • Low 33µA current consumption
  • 1.8V to 5.0V input voltage range
  • Output voltage ON/OFF control
  • Built-in over current protection circuit (OCP)
  • Built-in thermal shutdown circuit (TSD)
  • -40℃ to +105℃ operating temperature range
  • 0.8mm x 0.8mm x 0.33mm UCSP30L1-4 package

Applications

  • Portable devices
  • Camera modules
  • Electronic devices using microcontrollers or logic circuits

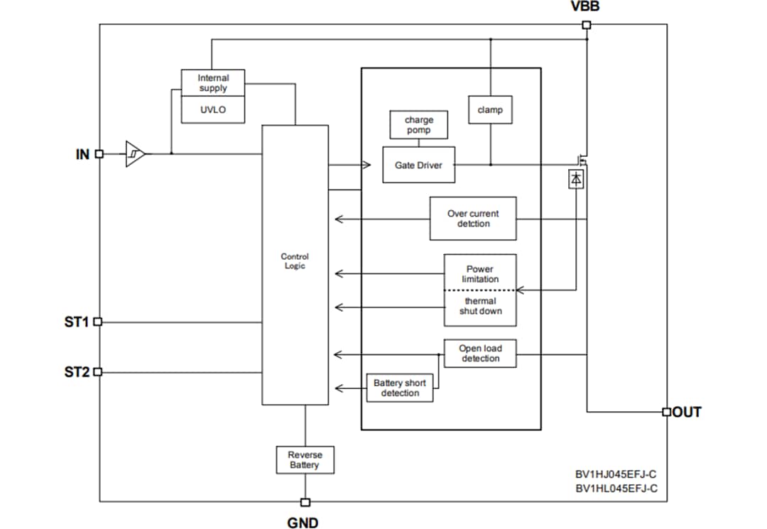
Block Diagram

Block Diagram - ROHM Semiconductor BU30SA5WGWZ CMOS Low Dropout Regulator

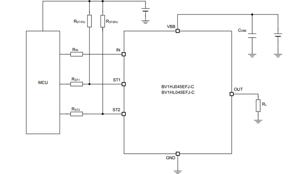
Typical Application Circuit

Application Circuit Diagram - ROHM Semiconductor BU30SA5WGWZ CMOS Low Dropout Regulator

Package Outline

Mechanical Drawing - ROHM Semiconductor BU30SA5WGWZ CMOS Low Dropout Regulator
Publicado: 2021-03-17 | Actualizado: 2022-03-11