STMicroelectronics STEVAL-6986YT2DL Evaluation Board

STMicroelectronics STEVAL-6986YT2DL Evaluation Board is a compact, high-efficiency Isobuck-Boost Converter evaluation board designed to showcase the performance of the A6986I synchronous monolithic step-down regulator in isolated and non-isolated configurations. Operating from a wide input voltage range of 5.5V to 38V, the STEVAL-6986YT2DL delivers a regulated output of 12V at up to 1A, making it ideal for industrial and automotive applications requiring robust, isolated power rails. The board integrates a transformer and secondary-side rectification circuitry, enabling designers to evaluate buck and boost topologies in a single platform. With features like low quiescent current, peak current mode control, and adjustable soft-start, the STMicroelectronics STEVAL-6986YT2DL offers a practical and flexible solution for developing efficient, isolated DC-DC converters.

Features

  • Isobuck-boost topology
  • Up to 24V operating input voltage
  • Compatible with SIP7 modules
  • Up to 5W isolated output capability
  • 20V/-5V isolated output voltages
  • Wide 5.5V to 38V operating voltage range
  • Isolated outputs are available at pins 4-5-6 or 5-6-7 (selectable)
  • 250kHz switching frequency
  • Protections against overvoltage, overcurrent, and overtemperature events

Applications

  • Industrial automation systems
  • Automotive electronics
  • Battery-powered equipment
  • Embedded systems and microcontroller platforms
  • Communication and networking devices
  • Main inverters (electric traction)
  • Onboard chargers

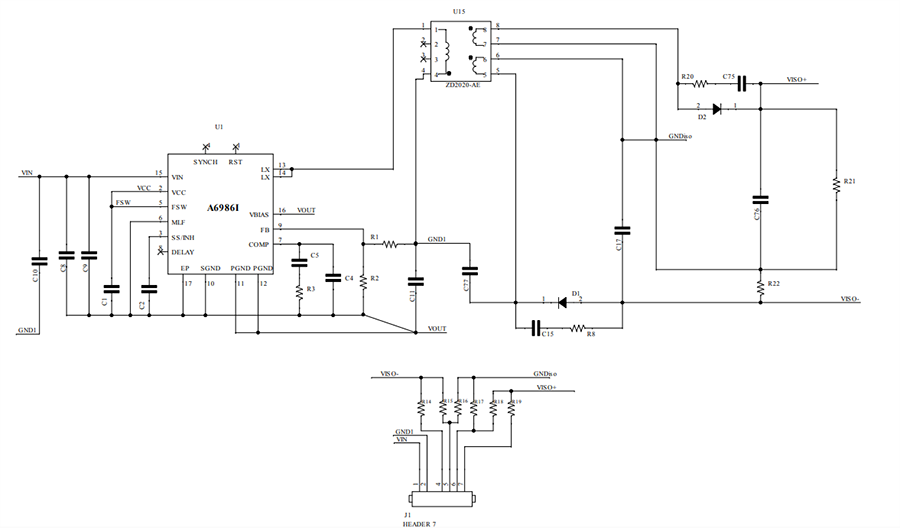
Circuit Schematic

Schematic - STMicroelectronics STEVAL-6986YT2DL Evaluation Board
Publicado: 2025-05-13 | Actualizado: 2025-05-15