Semtech SC42 Low Input & Dropout Regulators

Semtech SC42 Low Input/Very Low Dropout 2A Regulators offer high performance and a positive voltage, designed for use in applications requiring very low input and very low dropout voltage. The SC42 Regulators operate with a Vin as low as 1.4V and with an output voltage programmable as low as 0.5V.

The Semtech SC42 Regulators are produced with ultra-low dropout and are ideal for applications where Vout is very close to Vin. An enable pin further reduces power dissipation while the device is shut down. The output voltage can be set via an external divider or fixed settings, depending on how the ADJ or FB pin is configured. The SC42 provides excellent regulation over the line, load, and temperature variations.

The SC42 is available in the SOIC-8-EDP (Exposed Die Pad) package.

Applications

  • Telecom/networking cards
  • Motherboards/peripheral cards
  • Industrial
  • Wireless infrastructure
  • Set top boxes
  • Medical equipment
  • Notebook computers
  • Battery powered systems

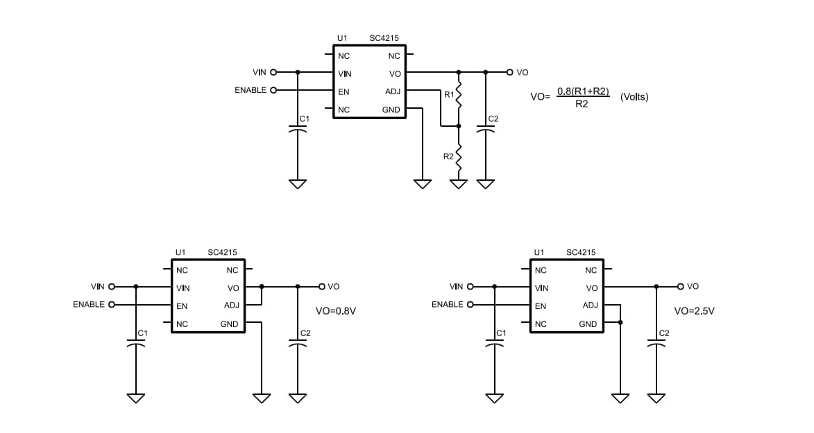
Typical Application

Application Circuit Diagram - Semtech SC42 Low Input & Dropout Regulators
View Results ( 8 ) Page
N.º de artículo Hoja de datos Descripción
SC4216HSETRT SC4216HSETRT Hoja de datos Reguladores de tensión LDO VLI/VLDO 3A REG W/ENABLE
SC4216STRT SC4216STRT Hoja de datos Reguladores de tensión LDO LOW INPUT/OUTPUT 3A REG
SC4212MLTRT SC4212MLTRT Hoja de datos Reguladores de tensión LDO 500MA LOW VIN LDO LINEAR REG
SC4215ASTRT SC4215ASTRT Hoja de datos Reguladores de tensión LDO VRYLW INPT/DRPOUT 2AMP REG W/E
SC4211HSTRT SC4211HSTRT Hoja de datos Reguladores de tensión LDO VRYLW INPUT/VRYLW DROPOUT 1AMP
SC4205IS-2.5TRT SC4205IS-2.5TRT Hoja de datos Reguladores de tensión LDO ULDO 1.5A 2.5V SO-8
SC4212BMLTRC SC4212BMLTRC Hoja de datos Reguladores de tensión LDO 1A LOW VIN LDO LINEA
SC4212LMLTRC SC4212LMLTRC Hoja de datos Reguladores de tensión LDO 1A LOW VIN LDO LINEAR REG
Publicado: 2020-07-27 | Actualizado: 2024-12-05