STMicroelectronics STDRIVEG612 600V Half-Bridge Gate Driver
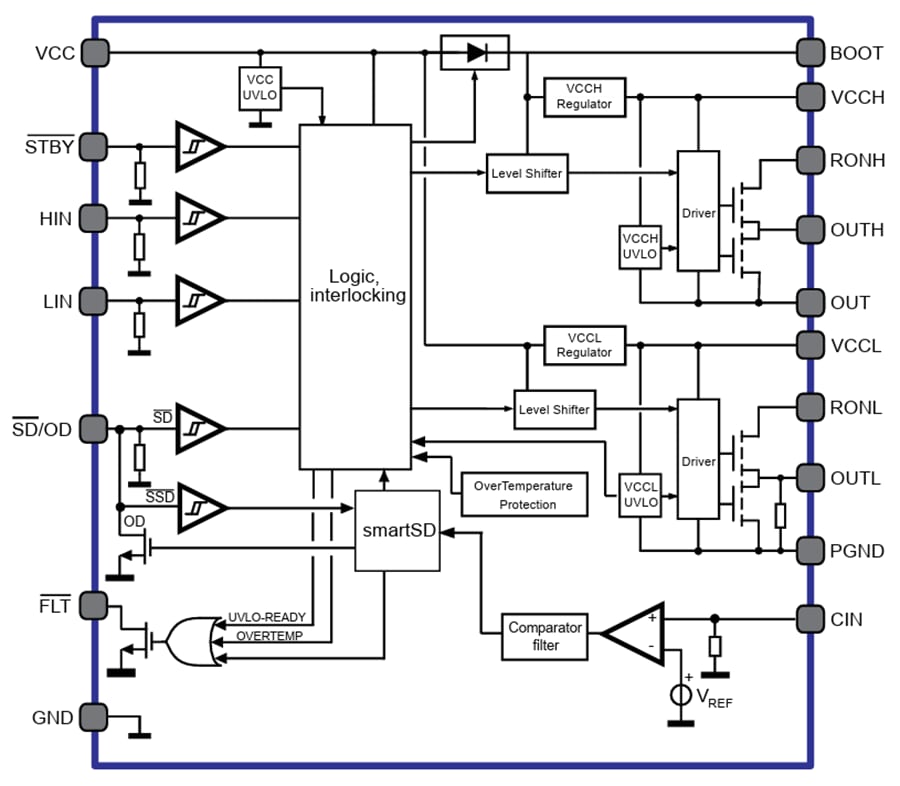
STMicroelectronics STDRIVEG612 600V High-Speed Half-Bridge Gate Driver is optimized for 5V driving enhanced-mode GaN HEMTs. The high-side driver section is designed to support a voltage rail of up to 600V and can be easily supplied by the integrated bootstrap diode. High-current capability, short propagation delay with excellent delay matching, and integrated LDOs make the STDRIVEG612 optimized for driving high-speed GaN.
The STDRIVEG612 features supply UVLOs tailored to hard-switching applications, an overcurrent comparator with SmartSD, and interlocking to avoid cross-conduction conditions. The extended range of the input pins allows for easy interfacing with controllers. A standby pin provides for reducing the power consumption during inactive periods or in burst mode. The STMicroelectronics STDRIVEG612 operates within the industrial temperature range of -40°C to +125°C. The device is provided in a compact QFN package measuring 4mm x 5mm x 1mm with a 0.5mm pitch.
Features
- High voltage rail up to 600V
- ±200V/ns dV/dt transient immunity
- Driver with a separated sink and source path for optimal driving
- 1.8A and 1.2Ω sink
- 0.8A and 4.0Ω source
- High-/low-side linear regulators for 5V gate driving voltage
- Fast 5µs high-side startup time
- 50ns propagation delay, 15ns minimum output pulse
- High switching frequency (>1MHz)
- Embedded bootstrap diode
- Full support of GaN hard-switching operation
- Comparator for overcurrent detection with smart shutdown
- UVLO function on VCC, VHS, and VLS
- Separated logic inputs and shutdown pin
- Fault pin for overcurrent, overtemperature, and UVLO reporting
- Standby function for low consumption mode
- Separated PGND for Kelvin source driving and current shunt compatibility
- 3.3V to 20V compatible inputs with hysteresis and pull-down
Applications
- AC-DC, DC-DC, and resonant converters
- PFCs and synchronous rectifiers
- Battery chargers and adapters
- Motor driver for home appliances, pumps, and compressors
- Factory automation
- Servos and industrial drives
- Class D audio amplifiers and multilevel inverters
- Solar micro inverters, optimizers, and MPPT
Block Diagram
