STMicroelectronics A6727 Single-Phase Automotive PWM Controller
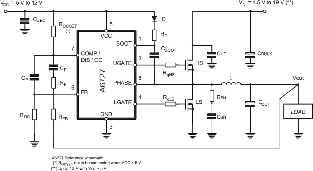
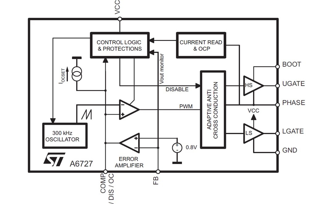
STMicroelectronics A6727 Single-Phase Automotive PWM Controller is an AEC-Q100 compliant step-down controller with integrated high-current drivers. The A6727 from STMicroelectronics offers complete control logic, protection, and reference voltage for general DC-DC converter applications. Designed to drive N-channel MOSFETs in a synchronous buck topology, this highly integrated device allows a reduction in cost and size of the power supply solution.The A6727 is designed to operate from a 5.0V to 12.0V supply bus. Thanks to the high precision 0.8V internal reference, the output voltage can be precisely regulated as low as 0.8V with ±1% accuracy over line and temperature variations between 0°C and +70°C. The switching frequency is internally set to 300kHz.
This device provides a simple control loop with a voltage-mode error amplifier. The error amplifier features a 15MHz gain-bandwidth product and 8V/µs slew rate, allowing high regulator bandwidth for fast transient responses.
To avoid load damages, the A6727 provides overcurrent protection as well as overvoltage, undervoltage, and feedback disconnection protection. When the device is supplied from 5V, the overcurrent trip threshold is programmable by a simple resistor. Output current is monitored through a low-side MOSFET RDS(on), saving the use of expensive and space-consuming sense resistors. Output voltage and feedback disconnection are monitored through the FB pin.
Features
- AEC-Q100 compliant
- Flexible power supply from 5.0V to 12.0V
- Power conversion input as low as 1.5V
- 1% output voltage accuracy
- High-current integrated drivers
- Adjustable output voltage
- 0.8V internal reference
- Simple voltage mode control loop
- Sensorless and programmable OCP across
- Oscillator internally fixed at 300kHz
- Low-side RDS(on)
- Internal soft-start
- LS-less to manage pre-bias startup
- Disable function
- OV/UV protection
- FB disconnection protection
- -40°C to +150°C junction temperature range
- Compact SO-8 package
- Suitable for automotive DC-DC applications
Block Diagram
Typical Application Circuit
