STMicroelectronics EVALSTGAP4S Demonstration Board

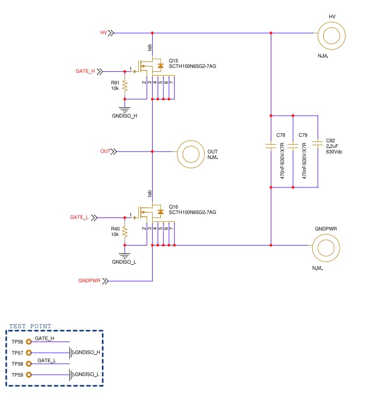
STMicroelectronics EVALSTGAP4S Demonstration Board evaluates STGAP4S, an advanced galvanically isolated gate driver for IGBTs and SiC MOSFETs. This demonstration board drives a power switch with a voltage rating of up to 650V. The EVALSTGAP4S board includes two SiC MOSFETs in an H2PAK-7 package connected in a half-bridge configuration. This demonstration board enables, configures, or disables the driver's protection and control features through the SPI interface when combined with STEVAL-PCC009V2 and STSW-STGAP4 GU. The EVALSTGAP4S board features an onboard 3.3V linear regulator for LV side supply, flybacks for HV 18V / -5V driving supply, and fault LED indicators. This demonstration board is RoHS compliant.

Features

  • Half-bridge configuration
  • 650V SCTH100N65G2-7AG, 20mΩ SiC MOSFETs
  • Up to 520V (limited by MOSFETs and capacitors rating) high voltage rail
  • 3.3V on-board linear regulator for LV side supply
  • Flybacks for HV 18V / -5V driving supply
  • 1200V maximum working voltage across isolation
  • Fault LED indicators
  • Suitable to be used in combination with STEVAL-PCC009V2 and STSW-STGAP4 GUI
  • RoHS compliant
Schematic - STMicroelectronics EVALSTGAP4S Demonstration Board
Publicado: 2023-07-14 | Actualizado: 2025-08-12