STMicroelectronics EVLVIPGAN50WF Evaluation Board

STMicroelectronics EVLVIPGAN50WF Evaluation Board incorporates a 15V/50W SSR isolated flyback converter for general-purpose applications. This board operates across a universal input mains range of 90VAC to 265VAC and supports a frequency range of 50Hz to 60Hz. The EVLVIPGAN50WF board is built around VIPERGAN50W, an advanced offline high-voltage converter, and leverages 700V PowerGaN technology integrated with an embedded senseFET and high-voltage startup circuitry. This evaluation board meets IEC55022 Class B conducted EMI even with a reduced EMI filter and is RoHS compliant.

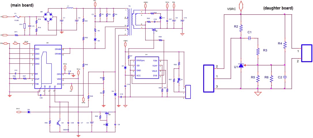
This evaluation board consists of a main board and a daughter board. The main board includes a diode bridge for rectification, an input Pi filter for EMI suppression, a flyback transformer, a VIPERGAN50W IC, and primary-side components. The secondary side features output capacitors and the output rectifier, realized by a power MOSFET driven by a synchronous rectifier for efficiency optimization. The daughter board offers additional circuitry for advanced control and monitoring.

Features

  • 90VAC to 265VAC universal input mains range
  • 50Hz to 60Hz frequency range
  • 15V output voltage
  • 3.35A output current
  • <85mW at 230VAC stand-by mains consumption
  • >90% average efficiency
  • Tight line and load regulation over the entire input and output range
  • Meets IEC55022 Class B conducted EMI even with a reduced EMI filter, thanks to the frequency jittering feature
  • RoHS compliant

Applications

  • High-efficiency auxiliary power supply for:
    • Appliances
    • Industrial
    • Consumers

Schematic Diagram

Schematic - STMicroelectronics EVLVIPGAN50WF Evaluation Board
Publicado: 2025-11-18 | Actualizado: 2025-12-26