STMicroelectronics VIPer11 High-Voltage Converters
STMicroelectronics VIPer11 High-Voltage Converters are energy-saving off-line high-voltage converters. These converters are smartly integrated with an 800V avalanche-rugged power MOSFET with PWM current mode control. The power MOSFET with 800V breakdown voltage allows the extended input voltage range and reduces the size of the DRAIN snubber circuit. The VIPer11 ICs meet the most stringent energy-saving standards, as it has very low consumption and operates in pulse frequency modulation under light load. These converters feature embedded HV startup and sense-FET, current mode PWM controller, systems reliability, and Drain current limit protection. Typical applications include low-power SMPS for home appliances, consumers, industrial, home automation, and low-power adapters.Features
- 800V avalanche-rugged power MOSFET allowing coverage of ultra-wide VAC input voltage range
- Embedded HV startup and sense-FET
- Current mode PWM controller
- Drain current limit protection
- 4.5V to 30V wide supply voltage range
- Minimized system input power consumption:
- < 10mW at 230VAC in no-load condition
- < 400mW at 230VAC with 250mW load
- Jittered switching frequency reduces the EMI filter cost:
- 30kHz ± 7% (type X)
- 60kHz ± 7% (type L)
- Embedded E/A with 1.2V reference
- Protections with automatic restart:
- Overload/short-circuit (OLP)
- Line or output OVP
- Duty cycle counter (maximum)
- VCC clamp
- Pulse-skip protection to prevent flux-runaway
- Embedded thermal shutdown
- Built-in soft start for improved system reliability
Applications
- Low power SMPS
- Home appliances
- Home automation
- Industrial
- Consumers
- Lighting
- Low power adapters
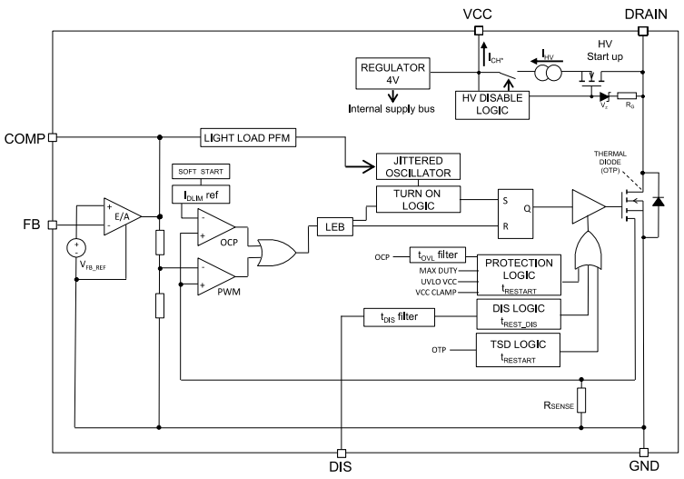
Block Diagram
Publicado: 2018-06-27
| Actualizado: 2025-05-15
