STMicroelectronics VIPer17 Switching Regulators for Flyback Converter

STMicroelectronics VIPer17 Switching Regulators for Flyback Converter are high-voltage off-line converters with an 800V rugged power section. These STMicroelectronics switching regulators offer PWM control, two levels of overcurrent protection, overvoltage protection, hysteretic thermal protection, soft-start, and safe auto-restart after any fault condition removal.

Burst mode operation and the device's very low consumption help to meet the standby energy-saving regulations. Advance frequency jittering reduces EMI filter cost. The brown-out function protects the switch mode power supply when the rectified input voltage level is below the normal minimum level specified for the system. The high-voltage start-up circuit is embedded in the device.

Features

  • 800V avalanche-rugged power section
  • PWM operation with frequency jittering for low EMI
  • 60kHz for L type and 115kHz for H type operating frequency
  • <50mW standby power at 265VAC
  • Limiting current with adjustable set point
  • Adjustable and accurate overvoltage protection
  • On-board soft-start
  • Safe auto-restart after a fault condition
  • Hysteretic thermal shutdown

Applications

  • Adapters for PDAs, camcorders, shavers, cellular phones, and video games
  • Auxiliary power supply for LCD/PDP TV, monitors, audio systems, computers, industrial systems, LED driver, and No el-cap LED driver
  • SMPS for set-top boxes, DVD players and recorders, and white goods

VIPer17 Typical Topology

STMicroelectronics VIPer17 Switching Regulators for Flyback Converter

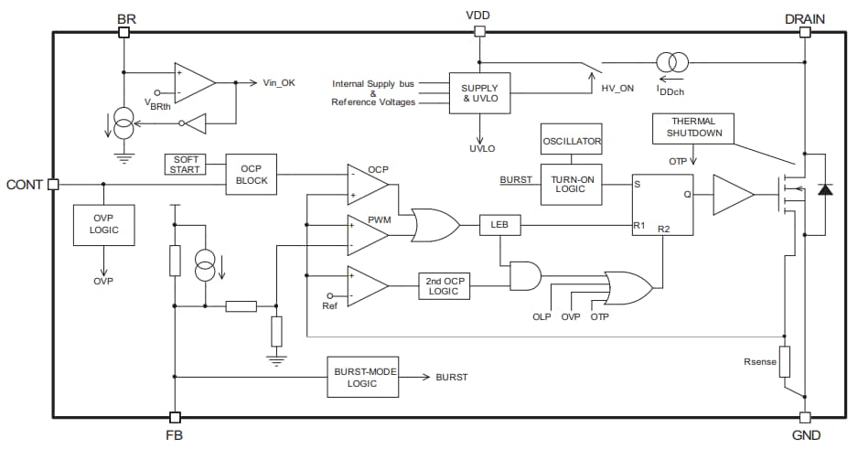
VIPer17 Block Diagram

Block Diagram - STMicroelectronics VIPer17 Switching Regulators for Flyback Converter
Publicado: 2019-01-22 | Actualizado: 2024-01-19