STMicroelectronics EVLSRK1000B-TO Demonstration Board

STMicroelectronics EVLSRK1000B-TO Demonstration Board designed for evaluation of the SRK1000B synchronous rectification controller. The STMicroelectronics SRK1000B adaptive controller implements a control scheme for secondary-side synchronous rectification in flyback converters and provides high-current gate-drive outputs for driving N-channel power MOSFET.

The EVLSRK1000B-TO can operate in quasi-resonant and fixed frequency (FF) mixed DCM-CCM applications. The board is provided with a setting suitable for QR applications. The device can be used in FF applications with a 100pF capacitor added in C4. A 68kΩ resistor (R5) is provided on the TON pin that fixes the blanking after the turn-on to about 0.8μs. The EVLSRK1000B-TO includes the SR MOSFET STF80N10F7 (TO-220FP package) and can be easily implemented into an existing converter to substitute rectifier diodes.

Features

  • Synchronous rectifier for flyback converter, with fixed turn-on and adaptive turn-off
  • 3.5V to 32V VCC range
  • DVS max. operating voltage 90V
  • 500kHz Max. frequency
  • Internal gate drive for N-channel MOSFET
  • STF80N10F7 (100V - 10mΩ) TO-220FP SR MOSFET type

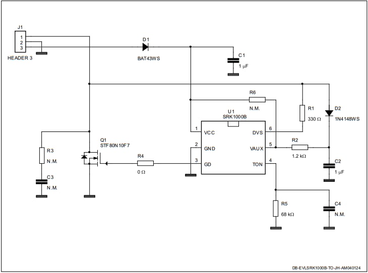
Electrical Schematic

Schematic - STMicroelectronics EVLSRK1000B-TO Demonstration Board
Publicado: 2019-02-14 | Actualizado: 2024-01-31