Texas Instruments bq25302 Single-Cell Buck Battery Charger
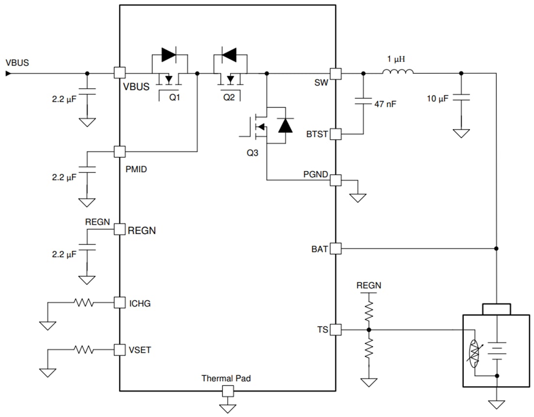
Texas Instruments bq25302 Single-Cell Buck Battery Charger is a highly integrated standalone switch-mode battery charger for single-cell Li-Ion and Li-polymer batteries. The bq25302 supports 4.1V to 6.2V input voltage and 2A fast charge. The integrated current sensing topology of the device enables high charge efficiency and low BOM cost. The best-in-class 200nA low quiescent current of the device conserves battery energy and maximizes the shelf time for portable devices. Its input voltage regulation delivers maximum charging power to the battery from the input source. The solution is highly integrated with an input reverse-blocking FET (RBFET, Q1), high-side switching FET (HSFET, Q2), and low-side switching FET (LSFET, Q3). The Texas Instruments bq25302 is available in a 3mm x 3mm WQFN package for an easy 2-layer layout and space-limited applications.Features
- Standalone charger and easy to configure
- High-efficiency, 1.2MHz, synchronous switch-mode buck charger
- 94.3% charge efficiency at 1A from 5V input
- Single input to support USB input
- Support 4.1V to 6.2V input voltage range with 28V absolute maximum input voltage rating
- Input Voltage Dynamic Power Management (VINDPM) tracking battery voltage
- High integration
- Integrated reverse blocking and synchronous switching MOSFET
- Internal input and charge current sense
- Internal loop compensation
- Integrated bootstrap diode
- 4.1V/4.2V/4.35V/4.4V charge voltage
- 2.0A maximum fast charge current
- 200nA low battery leakage current at 4.5V VBAT
- 4µA VBUS supply current in IC disable mode
- Charge current thermal regulation at 120°C
- Precharge current (10% of fast charge current)
- Termination current (10% of fast charge current)
- Charge accuracy
- ±0.5% charge voltage regulation
- ±10% charge current regulation
- Safety
- Thermal regulation and thermal shutdown
- Input Under-Voltage Lockout (UVLO) and Over-Voltage Protection (OVP)
- Battery overcharge protection
- Safety timer for precharge and fast charge
- Charge disabled if current setting pin ICHG is open or short
- Cold/hot battery temperature protection
- Fault report on STAT pin
- Available in WQFN 3mm x 3mm 16-pin package
Applications
- Wireless speaker
- Barcode scanner
- Gaming
- Cradle charger
- Cordless power tool
- Building automation
- Medical
Simplified Application
Publicado: 2020-12-03
| Actualizado: 2024-10-09
