Texas Instruments bq25883 Switch-Mode Battery Charge Management

Texas Instruments bq25883 Switch-Mode Battery Charge Management is highly integrated with 2A boosting, 1.5MHz switch-mode, and dynamic power-path management for 2s Li-ion and Li-polymer batteries. The Texas Instruments bq25883 features I2C control with OTG and power path. The device supports a 3.9V–6.2V input voltage range with a 20V absolute maximum input voltage rating. Additional features include 93.4% charge efficiency at a 5V adapter, 7.6V battery, 1A charge, selectable low-power PFM mode, and an input current limit of 500mA to 3.3A with 100mA resolution to support USB2.0.

Features

  • High-efficiency 2A, 1.5MHz switch mode boost charger
    • 93.4% Charge efficiency at 5V adapter, 7.6V battery, 1A charge
    • Optimized for USB input and 2-cell Li-Ion battery
    • Selectable low-power PFM mode for light load operation
  • Single input to support USB input adapters
    • Supports 3.9V – 6.2V input voltage range with 20V absolute maximum input voltage rating
    • Input current limit (500mA to 3.3A with 100mA resolution) to support USB2.0, USB3.0 standard adapters
    • Maximum power tracking by input voltage limit up to 5.5V
    • Integrated USB D+/D- auto-detect USB SDP, CDP, DCP, and non-standard adapters
  • Power path management and I2C control
    • Highest battery discharge efficiency with 17mΩ battery discharge MOSFET
    • Narrow VDC (NVDC) power path management
      • Instant-on system with no battery or deeply discharged battery
      • Ideal diode operation in battery supplement mode
  • USB on-the-go (OTG) with adjustable output from 4.5V to 5.5V
    • Buck converter with up-to 2A output
    • 94% Efficiency at 5V, 1A output
    • Accurate constant current (CC) regulation and output short protection
    • Selectable low-power PFM mode for light load operation with an out-of-audio option
  • Input current optimizer (ICO) to maximize input power without overloading adapters
  • Integrated 16-bit ADC for system monitoring (BUS voltage and current, each cell voltage, charge current, SYS voltage, and NTC and die temperature)
  • High integration includes all MOSFETs, current sensing, and loop compensation
  • High accuracy
    • ±0.5% Charge voltage regulation
    • ±5% Charge current regulation
    • ±7.5% Input current regulation
  • Safety
    • Battery temperature sensing in charge and OTG buck mode
    • Thermal regulation and thermal shutdown

Applications

  • Bluetooth speaker
  • EPOS Printer
  • Portable POS
  • Wireless security camera

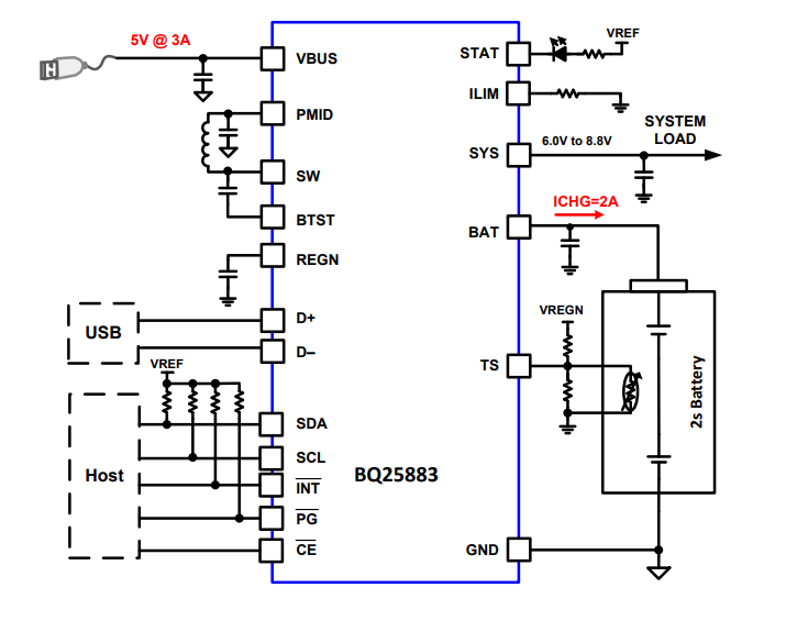
Simplified Schematic

Schematic - Texas Instruments bq25883 Switch-Mode Battery Charge Management
Publicado: 2019-05-15 | Actualizado: 2023-09-11