Texas Instruments DRV5013/-Q1 Digital-Latch Hall Effect Sensors

Texas Instruments DRV5013/DRV5013-Q1 Digital-Latch Hall Effect Sensors are a chopper-stabilized Hall Effect Sensor that offers a magnetic sensing solution with superior sensitivity stability over temperature and integrated protection features. The magnetic field is indicated via a digital bipolar latch output. This TI IC has an open drain output stage with 30mA current sink capability. A wide operating voltage range from 2.5V to 38V with reverse polarity protection up to -22V makes the device suitable for a wide range of industrial applications. Internal protection functions are provided for reverse supply conditions, load dump, and output short circuit or over current. The DRV5013-Q1 devices are AEC-Q100 qualified for automotive applications.

Features

  • Digital bipolar-latch hall sensor
  • Superior temperature stability
    • BOP ±10% over temperature
  • High sensitivity options (BOP and BRP)
    • +2.3 / -2.3mT (AD)
    • +4.6 / -4.6mT (AG)
    • +9.2 / -9.2mT (BC)
  • Supports a wide voltage range
    • 2.5 to 38V
    • Operation from an unregulated supply
  • Wide operating temperature range
    • TA = -40 to +125°C
  • Open drain output
    • Up to 30mA current sink
  • Fast power-on
    • 35µs
  • Small package and footprint
    • Surface mount 3-terminal SOT-23 (DBZ)
      • 2.92mm × 2.37mm
    • Through-hole 3-terminal SIP (LPG)
      • 4.00mm × 3.15mm
  • Protection features reverse supply protection (up to -22V)
    • Supports up to 40V load dump
    • Output short-circuit protection
    • Output current limitation

Applications

  • Power tools
  • Flow meters
  • Valve and solenoid status
  • BLDC motors with sensors
  • Proximity sensing
  • Tachometers

Videos

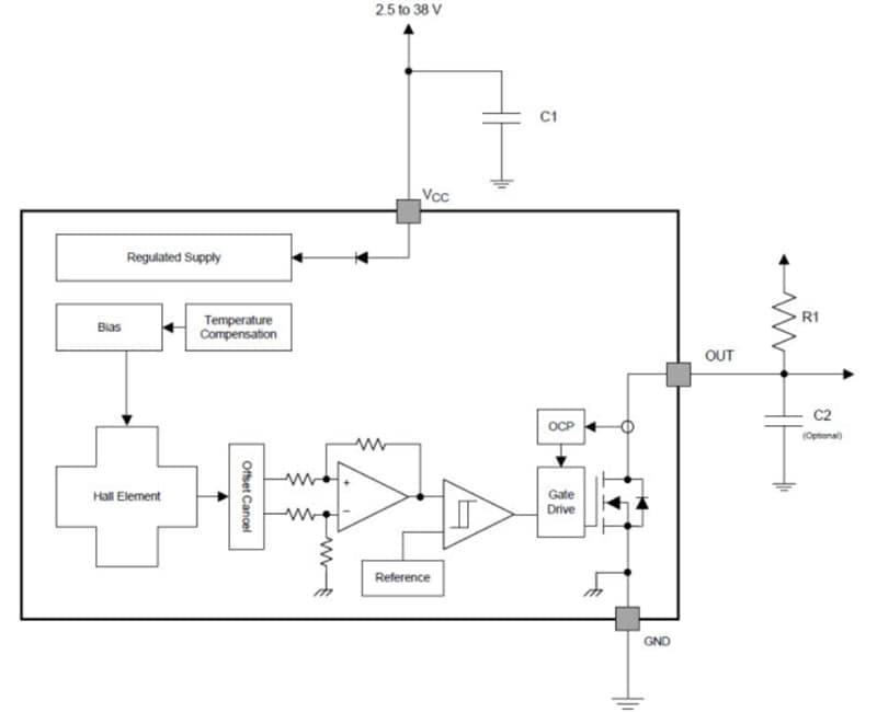
Block Diagram

Block Diagram - Texas Instruments DRV5013/-Q1 Digital-Latch Hall Effect Sensors
Publicado: 2014-05-13 | Actualizado: 2025-06-06