Texas Instruments LM5155/LM5155-Q1 Non-Synchronous Boost Controllers

Texas Instruments LM5155/LM5155-Q1 Non-Synchronous Boost Controllers offer a wide input range and utilize peak current mode control. The LM5155/LM5155-Q1 allows boost, SEPIC, and flyback topologies. Featured for the LM5155/LM5155-Q1 is a 1-cell battery startup with a minimum of 2.97V if the BIAS pin is connected to the VCC pin. Additionally, the device can operate with the input supply voltage as low as 1.5V if the BIAS pin exceeds 3.5V.

The LM5155/LM5155-Q1 Controllers have an internal VCC regulator supporting BIAS pin operation up to 45V (50V absolute maximum). The switching frequency is dynamically programmable with an external resistor from 100kHz to 2.2MHz. At 2.2MHz AM band interference is minimized, providing a small solution size and fast transient response. The LM5155/LM5155-Q1 supports a 1.5A standard MOSFET driver and a low 100mV current limit threshold. Using an external VCC supply supported by the device improves efficiency. The Texas Instruments LM5155-Q1 devices are AEC-Q100 qualified for automotive applications.

Features

  • Adjustable soft start
  • PGOOD indicator
  • Wide input operating range for battery applications
    • 3.5V to 45V operating range
    • 2.97V to 16V when BIAS = VCC
    • Minimum boost supply voltage 1.5V when BIAS ≥ 3.5V
    • Input transient protection up to 50V
  • Minimized battery drain
    • Low shutdown current (I≤ 2.6µA)
    • Low operating current (I≤ 480µA)
  • Small solution size and low cost
    • A maximum switching frequency of 2.2MHz
    • 12-pin WSON package (3mm × 2mm)
    • Integrated error amplifier allows primary-side regulation without an optocoupler (flyback)
    • Minimized undershoot during cranking (start-stop application)
  • Higher efficiency with low-power dissipation
    • 100mV ±7% low current limit threshold
    • Strong 1.5A peak standard MOSFET driver
    • Supports external VCC supply
  • Avoid AM band interference and crosstalk
    • Optional clock synchronization
    • Dynamically programmable switching frequency from 100kHz to 2.2MHz
  • Integrated protection features
    • Constant peak current limiting over input voltage
    • Optional hiccup mode short-circuit protection
    • Programmable line UVLO
    • OVP protection
    • Thermal shutdown
  • Accurate ±1% accuracy feedback reference
  • Programmable extra slope compensation

Applications

  • Multiple-output flyback without an optocoupler
  • LED bias supply
  • Wide input boost, SEPIC, flyback power module
  • Portable speaker application
  • Battery-powered boost, SEPIC, flyback

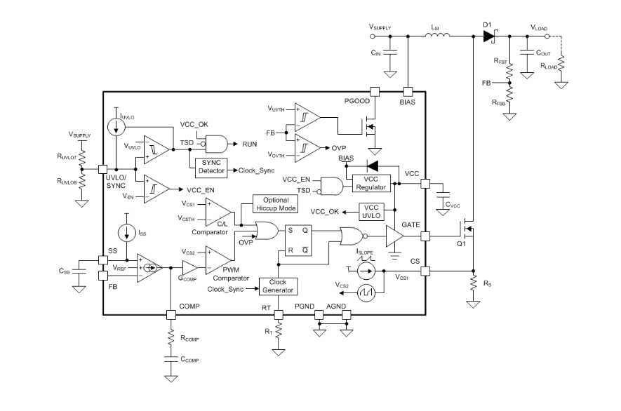
Block Diagram

Block Diagram - Texas Instruments LM5155/LM5155-Q1 Non-Synchronous Boost Controllers
Publicado: 2019-02-18 | Actualizado: 2024-05-29