Texas Instruments LMR51420 SIMPLE SWITCHER® Power Converter

Texas Instruments LMR51420 SIMPLE SWITCHER® Power Converter is a wide-VIN, easy-to-use synchronous buck converter capable of driving up to 2A load current. The Texas Instruments LMR51420 is suitable for various industrial applications for power conditioning from an unregulated source with its wide input range of 4.5V to 36V.

Features

  • Functional Safety-Capable
    • Documentation available to aid functional safety system design
  • Configured for rugged industrial applications
    • 4.5V to 36V input voltage range
    • 2A continuous output current
    • 70ns minimum switching on time
    • 500kHz and 1.1MHz fixed switching frequency options
    • –40°C to 150°C junction temperature range
    • 98% maximum duty cycle
    • Start-up with pre-biased output
    • Internal short circuit protection with hiccup mode
    • ±1.5% tolerance voltage reference
    • Precision enable
  • Small solution size and ease of use
    • Integrated synchronous rectification
    • Internal compensation for ease of use
    • SOT-23 package
  • Pin-to-pin compatible with the TPS54202 and TPS54302
  • PFM and forced PWM (FPWM) options are available

Applications

  • Appliances
  • Building automation
  • Motor drives
  • General-purpose wide VIN power supplies

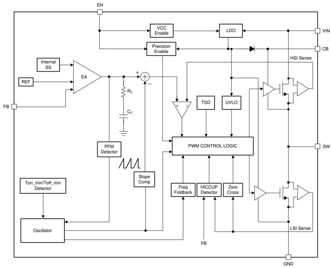
Functional Block Diagram

Block Diagram - Texas Instruments LMR51420 SIMPLE SWITCHER® Power Converter
Publicado: 2022-08-29 | Actualizado: 2024-05-15