Texas Instruments SN74LV240A Octal Buffers/Drivers

Texas Instruments SN74LV240A Octal Buffers/Drivers are designed to improve the performance and density of clock drivers, 3-state memory address drivers, and bus-oriented receivers and transmitters. These devices with inverted outputs operate within the 2Vcc to 5.5Vcc range. The SN74LV240A buffers/drivers are organized as two 4-bit buffers/line drivers with separate output-enable inputs. These devices support mixed-mode voltage operation on all ports. The SN74LV240A buffers/drivers are used in smartphones, network switches, and wearables.

Features

  • VCC operation of 2V to 5.5V
  • Maximum tpd of 6.5ns at 5V
  • Typical VOLP (output ground bounce) <0.8V at VCC = 3.3V, TA = 25°C
  • Typical VOHV (output VOH undershoot) >2.3V at VCC = 3.3V, TA = 25°C
  • Support mixed-mode voltage operation on all ports
  • Latch-up performance exceeds 250mA per JESD 17
  • Ioff supports live insertion, partial power-down mode, and back drive protection

Applications

  • Smartphones
  • Network switches
  • Wearables

Functional Block Diagram

Block Diagram - Texas Instruments SN74LV240A Octal Buffers/Drivers

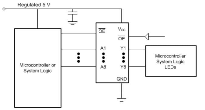
Application Circuit Diagram

Application Circuit Diagram - Texas Instruments SN74LV240A Octal Buffers/Drivers
Publicado: 2024-12-20 | Actualizado: 2025-01-02