Texas Instruments TLIN2029A-Q1 Fault Protected LIN Transceiver
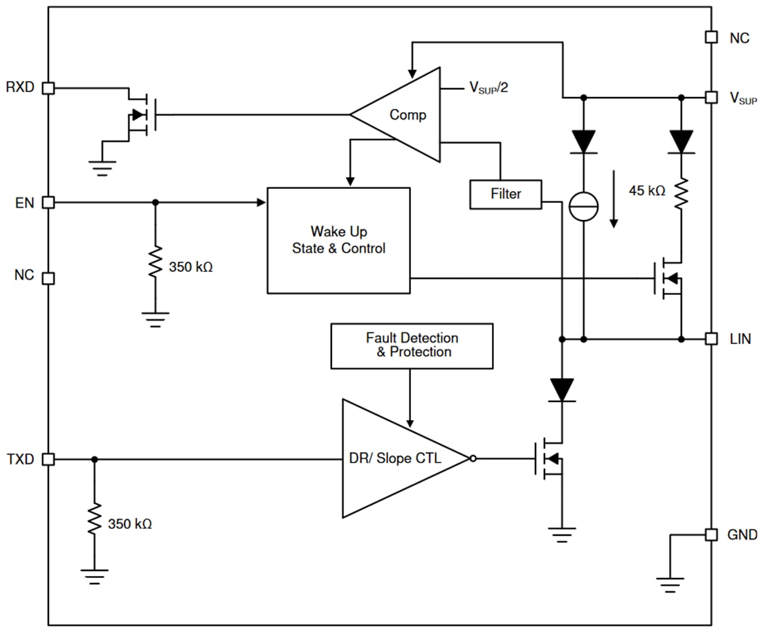
Texas Instruments TLIN2029A-Q1 Fault Protected Local Interconnect Network (LIN) Transceiver is a LIN physical layer transceiver with integrated wake-up and protection features. It is also compliant with LIN 2.0, LIN 2.1, LIN 2.2, LIN 2.2A, and ISO/DIS 17987–4 standards. LIN is a single-wire bidirectional bus typically used for in-vehicle networks using data rates up to 20kbps. The TLIN2029A-Q1 is designed to support 12V and 24V applications with wider operating voltage and additional bus-fault protection.The LIN receiver supports data rates up to 100kbps for faster in-line programming. The Texas Instruments TLIN2029A-Q1 converts the data stream on the TXD input into a LIN bus signal using a current-limited wave-shaping driver, which reduces electromagnetic emissions (EME). The receiver converts the data stream to logic level signals that are sent to the microprocessor through the open-drain RXD pin. Ultra-low current consumption is possible using the sleep mode, which allows wake-up via LIN bus or EN pin.
Features
- AEC-Q100 (Grade 1) Qualified for automotive applications
- Compliant with LIN 2.0, LIN 2.1, LIN 2.2, LIN 2.2A, and ISO/DIS 17987–4 electrical physical layer (EPL) specification
- Conforms to SAE J2602-1 LIN network for vehicle applications
- Functional Safety-Capable
- Documentation available to aid in functional safety system design
- Supports 12V and 24V applications
- LIN transmit data rate up to 20kbps
- LIN receive data rate up to 100kbps
- Wide operational supply voltage range from 4V to 48V
- Sleep mode (ultra-low current consumption allows wake-up event from)
- LIN bus
- Local wake up through EN
- Power up and down glitch-free operation on LIN bus and RXD output
- Protection features
- ±60V LIN bus fault-tolerant
- Under-voltage protection on VSUP
- TXD Dominant time out protection (DTO)
- Thermal shutdown protection
- Unpowered node or ground disconnection failsafe at the system level
- Available in SOIC (8) and leadless VSON (8) with wettable flanks
Applications
- Body electronics and lighting
- Infotainment and cluster
- Hybrid electric vehicles and power train systems
- Passive safety
- Appliances
Functional Block Diagram
Publicado: 2021-04-16
| Actualizado: 2025-03-05
