Texas Instruments TLV61220A Low-Input Voltage Step-Up Converter

Texas Instruments TLV61220A Low-Input Voltage Step-Up Converter offers a power-supply solution for devices generated by 1-to-3-cell alkaline, NiCd, or NiMH and 1-cell Li-ion or Li-primary batteries. This converter features up to 95% efficiency at typical operating conditions, 0.7V to 5.5V operating input voltage range, and 200mA minimum switching current. The TLV61220A converter includes a 1.8V to 5.5V adjustable output voltage range programmed by an external resistor divider or is set internally to a fixed output voltage. This boost converter supports a hysteretic controller topology using synchronous rectification to acquire maximum efficiency at minimal quiescent currents. The protection features include output overvoltage, overtemperature, and input Undervoltage Lockout (UVLO). The TLV61220A low-input voltage step-up converter is available in a 6-pin thin SOT-23 package (DBV). Typical applications include solar or fuel cell-powered applications, consumer and portable medical products, personal care products, white or status LEDs, and smartphones.

Features

  • Up to 95% efficiency at typical operating conditions
  • 5.5μA quiescent current
  • Startup into load at 0.7V input voltage
  • 0.7V to 5.5V operating input voltage range
  • 1.8V to 5.5V adjustable output voltage range
  • Pass-through function during shutdown
  • 200mA minimum switching current
  • Protections:
    • Output overvoltage
    • Overtemperature
    • Input undervoltage lockout
  • Small 6-pin thin SOT-23 package

Applications

  • Battery powered applications:
    • 1 to 3 cell alkaline and NiCd or NiMH
    • 1 cell Li-ion or Li-primary
  • Solar or fuel cell-powered applications
  • Consumer and portable medical products
  • Personal care products
  • White or status LEDs
  • Smartphones

Typical Application Circuit Diagram

Application Circuit Diagram - Texas Instruments TLV61220A Low-Input Voltage Step-Up Converter

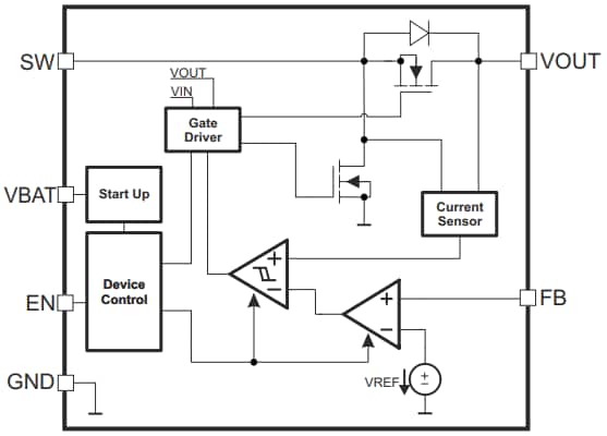
Functional Block Diagram

Block Diagram - Texas Instruments TLV61220A Low-Input Voltage Step-Up Converter

Schematic

Schematic - Texas Instruments TLV61220A Low-Input Voltage Step-Up Converter
Publicado: 2025-01-24 | Actualizado: 2025-03-20