Texas Instruments TLV905x/TLV905x-Q1 Operational Amplifiers

Texas Instruments TLV905x/TLV905x-Q1 High Slew-Rate Operational Amplifiers are optimized for low voltage operation from 1.8V to 5.5V. The inputs and outputs can operate from rail-to-rail at a very high slew rate. These devices are perfect for cost-constrained applications where low-voltage operation, high slew rate, and low quiescent current are needed. Such applications include large appliances and control of three-phase motors. The capacitive-load drive of the TLV905x/TLV905x-Q1 family is 200pF, and the resistive open-loop output impedance makes stabilization easier with much higher capacitive loads. The TLV905x-Q1 amplifiers are optimized for AEC-Q100 grade 1 applications.

Features

  • 15V/µs high slew rate
  • 330µA low quiescent current
  • Rail-to-rail input and output
  • ±0.33mV low input offset voltage
  • 5MHz unity-gain bandwidth
  • 15nV/√Hz low broadband noise
  • 2pA low input bias current
  • Unity-gain stable
  • Internal RFI and EMI filter
  • Scalable family of CMOS op amps for low-cost applications
  • Operational at supply voltages as low as 1.8V
  • Easier to stabilize with a higher capacitive load due to resistive open-loop output impedance
  • –40°C to 125°C extended temperature range

Applications

  • Heating, Ventilating, and Air Conditioning (HVAC)
  • Photodiode amplifier
  • Current shunt monitoring for DC motor control
  • White goods (refrigerators, washing machines, and so forth)
  • Sensor signal conditioning
  • Active filters
  • Low-side current sensing
  • Optimized for AEC-Q100 grade 1 applications

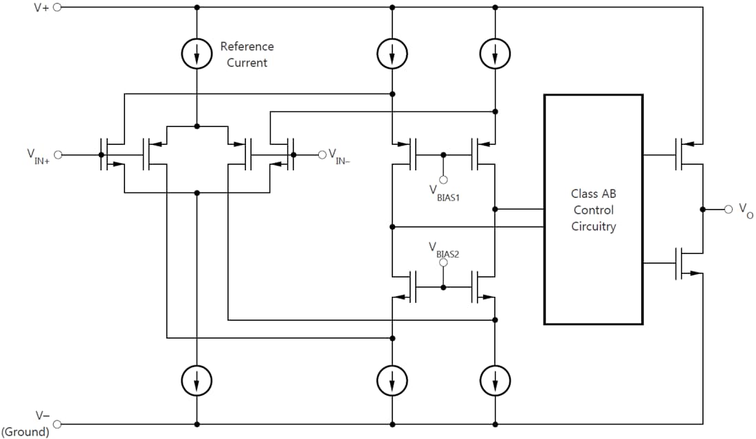
Functional Block Diagram

Block Diagram - Texas Instruments TLV905x/TLV905x-Q1 Operational Amplifiers
Publicado: 2019-01-18 | Actualizado: 2025-05-08