Texas Instruments TLVx316/TLVx316-Q1 RRIO Op Amps
Texas Instruments TLVx316/TLVx316-Q1 Rail-to-Rail Input/Output (RRIO) Operational Amplifiers (Op Amps) comprise a family of low-power op amps. Features such as low quiescent current (400µA/ch typical), rail-to-rail input and output swings, a wide bandwidth of 10MHz, and very low noise (12nV/√Hz at 1kHz) make this family ideal for a variety of applications that require a good balance between performance and cost. The low input bias current supports op amps in applications with megaohm source impedances.The robust design of the TLVx316/TLVx316-Q1 provides ease-of-use to the circuit designer, a unity-gain stable, no phase reversal in overdrive condition, integrated RFI/EMI rejection filter, and high electrostatic discharge (ESD) protection (4kV HBM). These devices are optimized for low-voltage operation as low as 1.8V (±0.9V) and up to 5.5V (±2.75V). In conjunction with the TLVx314/TLVx314-Q1 and TLVx313/TLVx313-Q1 series, this addition of low-voltage CMOS operational amplifiers offers a family of noise, bandwidth, and power options to meet the needs of various applications. The Texas Instruments TLVx316-Q1 devices are AEC-Q100 qualified for automotive applications.
Features
- Unity-gain bandwidth of 10MHz
- Low IQ of 400µA/ch
- Excellent power-to-bandwidth ratio
- Stable IQ over temperature and supply range
- 1.8V to 5.5V wide supply range
- A low noise of 12nV/√Hz at 1kHz
- A low input bias current of ±10pA
- ±0.75mV offset voltage
- Unity-gain stable
- Internal RFI/EMI filter
- Extended temperature range of –40°C to +125°C
Applications
- Battery-powered instruments
- Consumer, industrial, medical
- Notebooks, portable media players
- Sensor signal conditioning
- Barcode scanners
- Active filters
- Audio
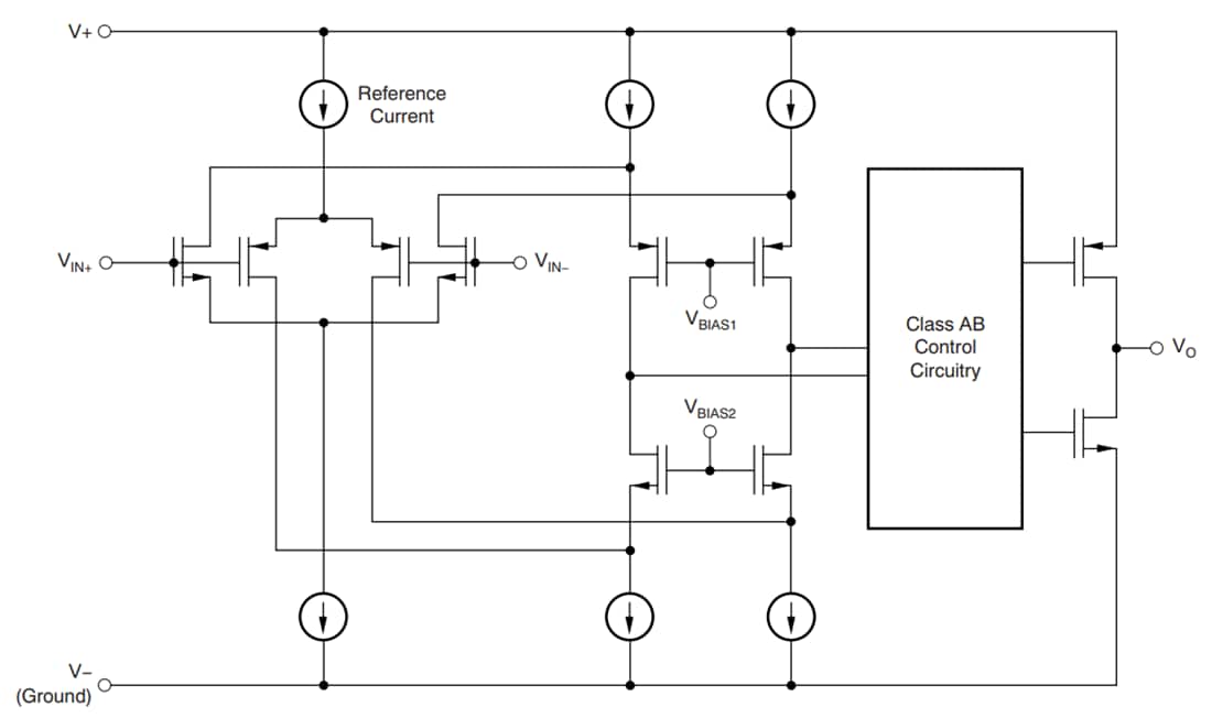
Funtional Block Diagram
Publicado: 2025-02-05
| Actualizado: 2025-02-11
