Texas Instruments TPS2124 Dual-Input Single-Output Power Multiplexer
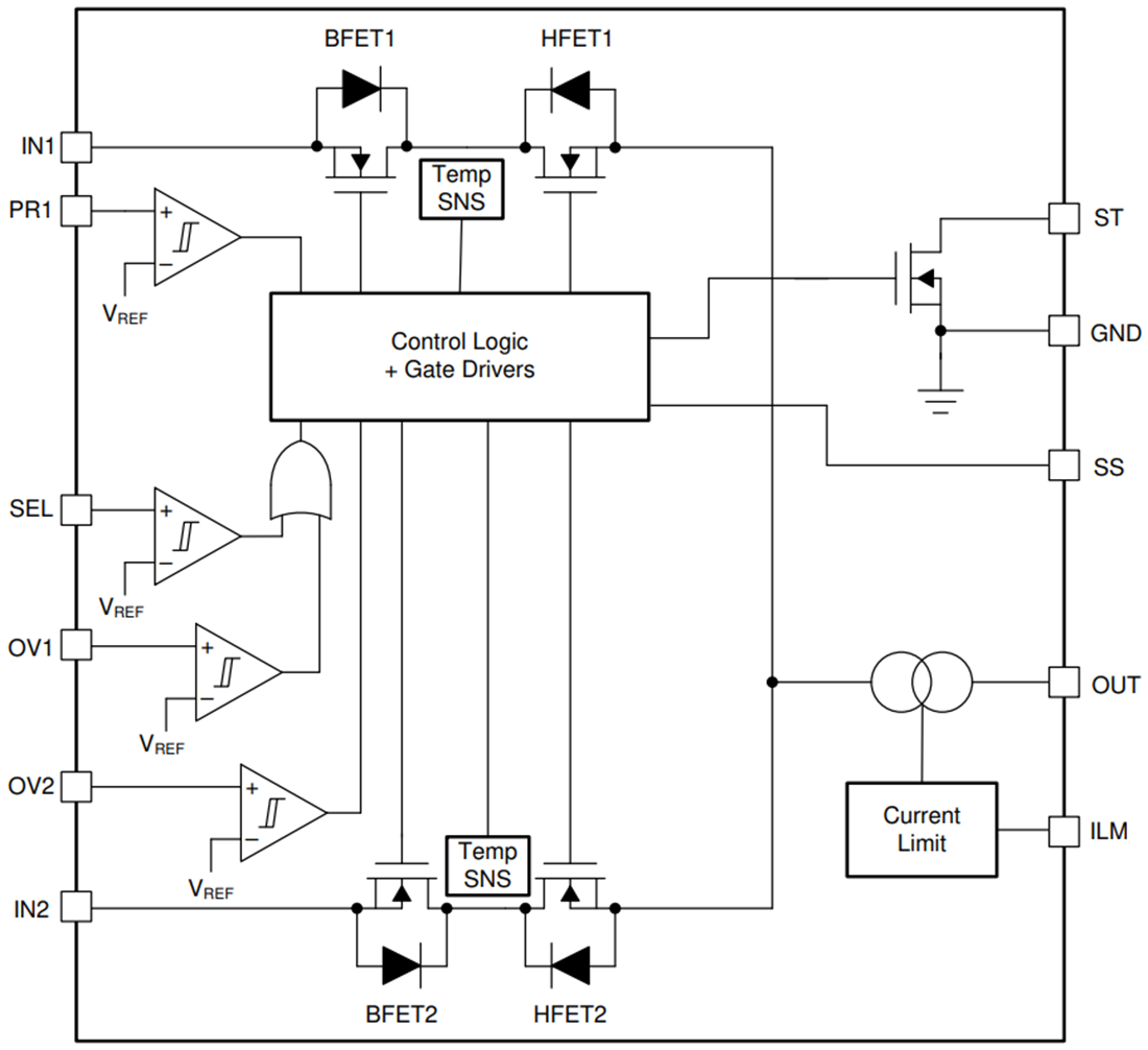
Texas Instruments TPS2124 Dual-Input Single-Output (DISO) Power Multiplexer (MUX) is well suited for various systems with multiple power sources. The Texas Instruments TPS2124 will automatically detect, select, and seamlessly transition between available inputs. Priority can be automatically given to the highest input voltage or manually assigned to a lower voltage input to support ORing and source selection operations. A priority voltage supervisor is used to select an input source.An Ideal Diode operation is used to transition between input sources seamlessly. During the switchover, the voltage drop is controlled to block the reverse current before it happens and provide uninterrupted power to the load with minimal hold-up capacitance. Current limiting is used during startup and switchover to protect against overcurrent events and protect the device during normal operation. The output current limit can be adjusted with a single external resistor. The Texas Instruments TPS2124 is available in a WCSP package characterized for operation for a temperature range of –40°C to 125°C.
Features
- 2.8V to 22V wide operating range
- Absolute maximum input voltage of 24V
- Low RON resistance
- 62mΩ (typical)(TPS2124)
- Adjustable over-voltage supervisor (OVx)
- Accuracy < ±5%
- Adjustable priority supervisor (PR1)
- Accuracy < ±5%
- Output current limit (ILM)
- 1A – 2.5A (TPS2124)
- One channel status indication (ST)
- Adjustable input settling time (SS)
- Adjustable output soft-start time (SS)
- 200µA (typical) low IQ from enabled input
- 15µA (Typical) low IQ from disabled input
- Manual input source selection (OVx)
- Over-temperature protection (OTP)
Applications
- Backup and standby power
- Input source selection
- Multiple battery management
- EPOS and barcode scanners
- Building automation and surveillance
- Tracking and telematics
Functional Block Diagram
Publicado: 2020-07-21
| Actualizado: 2024-07-05
