Texas Instruments TPS25762-Q1 Automotive Power Delivery Controllers

Texas Instruments TPS25762-Q1 Automotive USB Type-C® Power Delivery Controllers integrate a Buck-Boost converter for automotive single USB port applications. The TI TPS25762-Q1 functionality includes an integrated buck-boost converter with four power switches, an Arm® Cortex®-M0, a USB port controller with a Type-C cable plug, and orientation detection. Additionally, these devices incorporate USB Battery Charging Specification Version 1.2 (BC1.2) detection, USB Endpoint PHY, device power management and supervisory circuitry, and connector pin protection over-voltage and short-circuit protection.

An intelligent System Policy Manager maximizes provided USB power while protecting the system from automotive battery transient and over-temperature conditions.

Features

  • AEC-Q100 qualified with the following results:
    • Device temperature grade 1 of –40°C to +125°C ambient operating temperature range
    • Device HBM ESD classification level 2
    • Device CDM ESD classification level C2b
    • Enhanced connector pin ESD protection
  • USB Power Delivery (PD) controller with Programmable Power Supply (PPS) support
    • Wide VIN of 5.5V to 18V (40V maximum)
    • Integrated buck-boost four power switches supporting up to 65W USB PD output power
    • VBUS output of 3V to 21V with ±20mV step size
    • IBUS output of 0A to 3A with ±50mA current limit step size
    • VBUS short circuit to VBAT and GND protection
    • VBUS cable droop compensation
    • MFi overcurrent protection
    • Switching frequency of 300kHz, 400kHz, and 450kHz
    • DC/DC sync in/out with dithering
  • USB port configurations options
    • 1 USB-PD Port (TPS25762-Q1)
    • 2 USB-PD Ports (TPS25772-Q1)
  • Compliant to USB
    • USB Type-C Power Delivery Rev 3.1
      • CC logic, VCONN source, and discharge
      • USB cable polarity detection
    • Battery charging specification rev 1.2
      • DCP: Dedicated Charging Port
  • Legacy Fast Charging
    • 2.7V divider-3 mode
    • 1.2V divider mode
    • High Voltage DCP Protocol
  • Microcontroller core allows
    • Firmware updates
    • Supply voltage and temperature-dependent power management
  • Short to VBUS and VBAT protection
    • VBUS
    • Px_ DP and Px_DM
    • Px_CC1 and Px_CC2

Applications

  • Automotive USB charge
  • Automotive media hub
  • Automotive head unit
  • Automotive rear seat entertainment

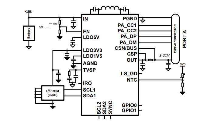
Typical Application

Application Circuit Diagram - Texas Instruments TPS25762-Q1 Automotive Power Delivery Controllers

Block Diagram

Block Diagram - Texas Instruments TPS25762-Q1 Automotive Power Delivery Controllers
Publicado: 2023-01-20 | Actualizado: 2025-01-07