Texas Instruments TPS548B27 20A Step-Down Converter

Texas Instruments TPS548B27 20A Step-Down Converter is a small, high-efficiency synchronous buck converter with an adaptive on-time D-CAP3 control mode. Because external compensation is not required, the device is easy to use and requires few external components. The device is well-suited for space-constrained data center applications.

The TPS548B27 device has differential remote sense, high-performance integrated MOSFETs, and an accurate ±1%, 0.6V reference over the entire operating junction temperature range. The device features fast load-transient response, accurate load/line regulation, Skip mode or FCCM operation, and programmable soft-start. The Texas Instruments TPS548B27 is a lead-free device. It is fully RoHS-compliant without exemption.

Features

  • 4V to 16V input range, up to 20A without external bias
  • 2.7V to 16V input range, up to 20A with external bias ranging from 3.13V to 3.6V
  • Output voltage range: 0.6V to 5.5V
  • Integrated 7.7mΩ and 2.4mΩ MOSFETs support 20A continuous output current
  • D-CAP3™ control mode with an ultra-fast load-step response
  • Supports all-ceramic output capacitors
  • Differential remote sense with 0.6V ±1% VREF for –40°C to +125°C junction temperature
  • Auto-skip Eco-mode for high light-load efficiency
  • Programmable current limit with RTRIP
  • Pin-selectable switching frequency (600kHz, 800kHz, 1MHz)
  • Differential remote sense for high output accuracy
  • Programmable soft-start time
  • External reference input for tracking
  • Prebiased start-up capability
  • Open-drain power-good output
  • Hiccup for OC, UV, and OV faults
  • 4mm × 3mm, 19-pin VQFN-FCRLF package
  • Fully RoHS-compliant without exemption

Applications

  • Rack server and blade server
  • Hardware accelerator and add-in cards
  • Datacenter switches
  • Industrial PC

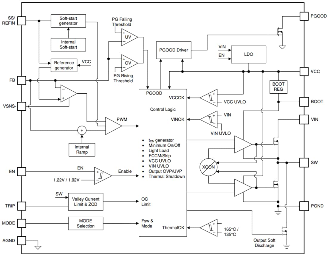
Functional Block Diagram

Block Diagram - Texas Instruments TPS548B27 20A Step-Down Converter
Publicado: 2021-08-16 | Actualizado: 2022-03-11