Texas Instruments TPS54JB20 Synchronous Buck Converters

Texas Instruments TPS54JB20 Synchronous Buck Converters are high-efficiency, with an adaptive on-time D-CAP3™ control mode. These devices are easy to use and require few external components since external compensation is not required. The TPS54JB20 is designed for space-constrained data center applications.

The TI TPS54JB20 Synchronous Buck Converters feature differential remote sense, high-performance integrated MOSFETs, and an accurate ±1%, 0.9V reference over the full operating junction temperature range. Additionally, the Converters include fast load-transient response, accurate load and line regulation, Skip-mode or FCCM operation, and programmable soft start.

The TPS54JB20 Synchronous Buck Converters are lead-free, offered in a 21-pin VQFN-HR 4mm × 3mm package, and fully RoHS compliant without exemption.

Features

  • 4V to 16V input range up to 20A without external bias
  • 2.7V to 16V input range up to 20A with external bias ranging from 3.13V to 3.6V
  • 0.9V to 5.5V output voltage range
  • Integrated 7.7mΩ and 2.4mΩ MOSFETs support 20A continuous output current
  • D-CAP3™ with ultra-fast load-step response
  • Supports all-ceramic output capacitors
  • Differential remote sense with 0.9V ±1% VREF for –40°C to +125°C junction temperature
  • Auto-skip Eco-mode™ for high light-load efficiency
  • Programmable current limit with RTRIP
  • Pin-selectable switching frequency of 600kHz, 800kHz, or 1MHz
  • Differential remote sense for high output accuracy
  • Programmable soft-start time
  • External reference input for tracking
  • Prebiased start-up capability
  • Open-drain power-good output
  • Latch-off for OC, UV, and OV faults
  • 4mm × 3mm, 21-pin QFN package
  • Pin compatible with 12A TPS54JA20
  • Fully RoHS-compliant without exemption

Applications

  • Rack server and blade server
  • Hardware accelerator and add-in cards
  • Datacenter switches
  • Industrial PC

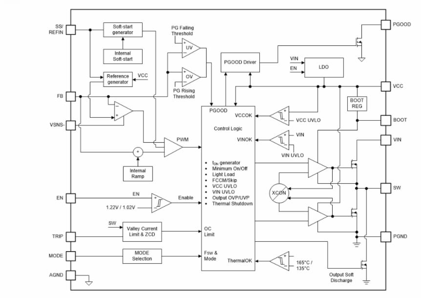
Block Diagram

Block Diagram - Texas Instruments TPS54JB20 Synchronous Buck Converters

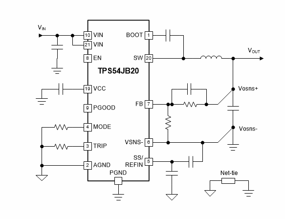
Simplified Schematic

Schematic - Texas Instruments TPS54JB20 Synchronous Buck Converters
Publicado: 2020-12-22 | Actualizado: 2024-10-24