Texas Instruments TPS56224x Synchronous Buck Converters

Texas Instruments TPS56224x Synchronous Buck Converters are simple, easy-to-use, synchronous buck converters with input voltage ranging from 4.2V to 17V and support up to 2A continuous current. The device is designed to operate with minimum external component counts and low standby currents. This switch mode power supply (SMPS) device employs D-CAP3 control mode. This feature provides a fast transient response and supports low equivalent series resistance (ESR) output capacitors such as ultra-low ESR ceramic and specialty polymer capacitors with no external compensation components.

The Texas Instruments TPS562243 operates in Eco-mode, maintaining high efficiency during light load operation. The TPS562246 operates in FCCM mode, which keeps the same frequency and lower output ripple during all load conditions. With hiccup, the TPS56224x integrates complete protection, including OCP, UVLO, OTP, and UVP. The TPS56224x is available in a 6-pin, 1.6mm × 1.6mm SOT-563 (DRL) package. The junction temperature is specified from –40°C to 125°C.

Features

  • Easy of use and small design size
    • TPS562243 Eco-mode and TPS562246 FCCM mode at light load
    • D-CAP3™ control mode with fast transient response
    • Support start-up with pre-biased output
    • Non-latch for OT and UVLO protection
    • Cycle-by-cycle over current limit
    • Hiccup mode for UV protection
    • –40°C to 125°C operating junction temperature range
    • 1.6mm × 1.6mm SOT-563 package
  • Configured for a wide range of applications
    • 4.2V to 17V input voltage range
    • 0.6V to 7V output voltage range
    • 0.6V reference voltage
    • ±1.5% reference voltage accuracy
    • 100mΩ and 55mΩ integrated FETs
    • Low quiescent current for TPS562243 of 110µA
    • Switching frequency of 1280kHz
    • Maximum 95% large duty cycle operation
    • 1.4ms fixed soft-start time

Applications

  • WLAN/Wi-Fi access point
  • Modem (cable/DSL/GFAST)
  • Small business router
  • Electricity meter
  • STV and DVR
  • Appliances

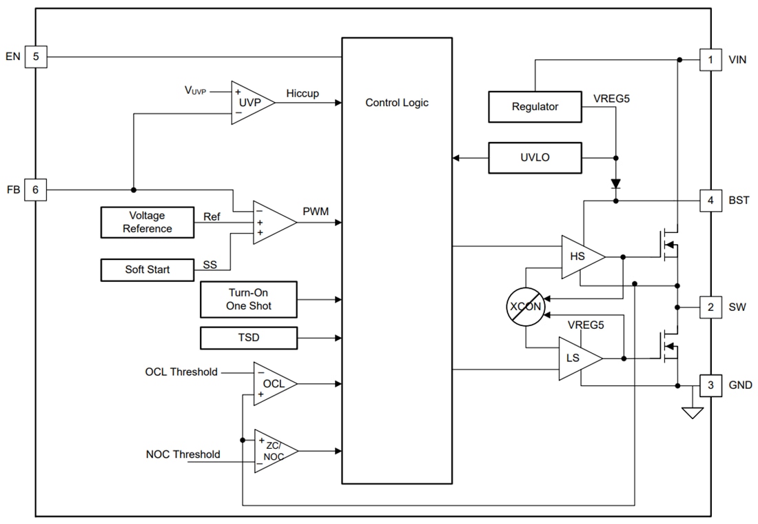
Functional Block Diagram

Block Diagram - Texas Instruments TPS56224x Synchronous Buck Converters
Publicado: 2024-08-19 | Actualizado: 2024-08-23