Texas Instruments TPS7A21/TPA7A21-Q1 500mA Ultra LDO Regulators
Texas Instruments TPS7A21/TPA7A21-Q1 500mA Ultra-Low Dropout (LDO) Voltage Regulators are linear voltage regulators that can source 500mA output current. The device provides low noise, high PSRR, and excellent load and line transient performance to meet the requirements of RF and other sensitive analog circuits. Innovative design techniques result in low-noise performance without adding an external noise bypass capacitor. The TPS7A21/TPA7A21-Q1 low quiescent current is a good choice for battery-powered systems. The Texas Instruments TPS7A21/TPA7A21-Q1 has a 2.0V to 6.0V input voltage range and a 0.8V to 5.5V output voltage range that supports various system requirements. The internal precision reference circuit enables excellent accuracy; the maximum output voltage tolerance is 1.5% over load, line, and temperature variations.An internal soft-start circuit helps control the inrush current, thus minimizing the input voltage drop during start-up. The LDO is stable with small ceramic capacitors, allowing for a small overall solution size. A smart enable input circuit with an internally controlled pulldown resistor keeps the LDO disabled even when the EN pin is unconnected and helps eliminate external components that are otherwise required to pull down the EN input. The TPA7A21-Q1 devices are AEC-Q100 qualified for automotive applications.
Features
- 6.5µA very low IQ
- 2.0V to 6.0V input voltage range
- 0.8V to 5.5V (50mV steps) output voltage range
- High PSRR, 91dB at 1kHz
- 7.7µVRMS low output voltage noise
- Low dropout
- 175mV (maximum) at 500mA (2.5V VOUT)
- Smart EN pulldown
- ±1.5% output voltage tolerance
- Stable with 1µF ceramic output capacitors
- –40°C to +125°C operating junction temperature
- 0.602mm × 0.602mm power DSBGA package
Applications
- Mobile phones, tablets
- Wearables
- IP cameras
- Portable medical equipment
- Smart meters and field transmitters
- RF, PLL, VCO, and clock power supplies
- Motor drives
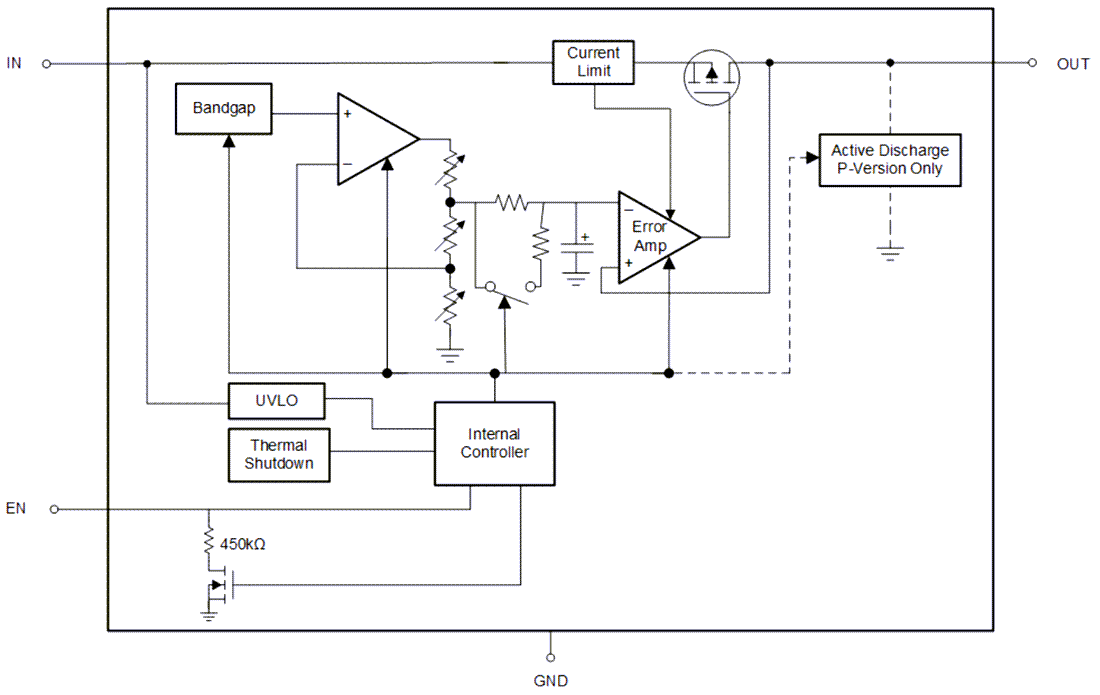
Functional Block Diagram
Publicado: 2022-03-25
| Actualizado: 2025-08-01
