Texas Instruments ULN200xA/ULQ200xA Darlington Transistor Arrays

Texas Instruments ULN200xA/ULQ200xA High-Voltage High-Current Darlington Transistor Arrays comprise seven NPN Darlington pairs that feature high-voltage outputs with common-cathode clamp diodes for switching inductive loads. The collector-current rating of a single Darlington pair is 500mA. The Darlington pairs can be paralleled for higher current capability. The TI ULN200xA/ULQ200xA transistor array has a 2.7kΩ series base resistor for each Darlington pair for operation directly with TTL or 5V CMOS devices. The Texas Instruments ULN200xA/ULQ200xA is designed for various applications, including relay drivers, hammer drivers, lamp drivers, display drivers (LED and gas discharge), line drivers, and logic buffers. The ULQ200xA-Q1 devices are AEC-Q100 qualified for automotive applications.

Features

  • 500mA rated collector current (single output)
  • 50V high-voltage outputs
  • Inputs compatible with various types of logic
  • Output clamp diodes

Applications

  • Relay drivers
  • Stepper and DC brushed motor drivers
  • Lamp drivers
  • Display drivers (LED and gas discharge)
  • Line drivers
  • Logic buffers

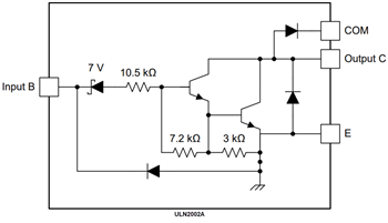
Block Diagrams

Publicado: 2010-09-07 | Actualizado: 2025-03-05