Texas Instruments XTR305 Analog Current/Voltage Output Driver

Texas Instruments XTR305 Analog Current/Voltage Output Driver is a complete output driver for cost-sensitive industrial and process control applications. The output can be configured as current or voltage by the digital I/V select pin. No external shunt resistor is required. Only external gain-setting resistors and a loop compensation capacitor are required. The separate driver and receiver channels of the Texas Instruments XTR305 provide flexibility. The instrumentation amplifier (IA) can be used for remote voltage sense or as a high-voltage, high-impedance measurement channel. In the voltage-output mode, a copy of the output current is provided, allowing the calculation of load resistance.

Features

  • User-selectable (current or voltage output
  • ±10V (up to ±17.5V at ±20V supply) VOUT
  • ±20mA (Linear up to ±24mA) IOUT
  • 40V supply voltage
  • Diagnostic features
    • A short or open-circuit fault indicator pin
    • Thermal protection
    • Overcurrent protection
  • No current shunt required
  • Output disable for single input mode
  • Separate driver and receiver channels
  • Designed for Testability™

Applications

  • 4-20mA and ±10V motor drives analog outputs
  • PLC output programmable driver
  • Industrial cross-connectors
  • Industrial high-voltage I/O
  • Three-wire sensor current or voltage output
  • ±10V two and four-wire voltage output

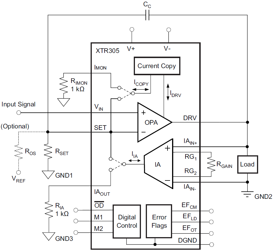
Typical Application

Application Circuit Diagram - Texas Instruments XTR305 Analog Current/Voltage Output Driver
Publicado: 2018-06-13 | Actualizado: 2023-10-30