Texas Instruments bq24210 800mA Li-Ion Battery Solar Charger
Texas Instruments bq24210 800mA Li-Ion Battery Solar Charger is a highly integrated device targeted at space-limited portable applications. The high input voltage range of the bq24210 with input overvoltage protection supports low-cost unregulated adapters. The input voltage regulation loop with programmable input voltage regulation threshold makes it suitable for charging from alternative power sources, such as a solar panel or inductive charging pad.Texas Instruments bq24210 Li-Ion Battery Solar Charger charges a battery in three phases: conditioning, constant current, and constant voltage. In all charge phases, an internal control loop monitors the IC junction temperature and reduces the charge current if an internal temperature threshold is exceeded. TI bq24210 Li-Ion charger is ideal for use in auxiliary solar chargers as well as smartphones, PDAs, MP3 players, auxiliary solar chargers, and more.
Features
- Input Voltage Dynamic Power Management Feature (VBUS_DPM)
- Selectable Battery Tracking Mode to Maximize the Charge Rate from
- Solar Panel Using DPM Feature
- Load Mode to Support Loads Connected at VBUS Pin
- 20V Input Rating, with Over-Voltage Protection (OVP)
- 1% Battery Voltage Regulation Accuracy
- Up to 800mA Charge Current with 10% Charge Current Accuracy
- Thermal Regulation Protection for Output Current Control
- Low Battery Leakage Current
- BAT Short-Circuit Protection
- NTC Input Monitoring
- Built-In Safety Timer With Reset Control
- Status Indication - Charging/Power Present
- Available in Small 2mm × 3mm SON-10 Package
Applications
- Smart Phones
- PDAs
- MP3 Players
- Low-Power Handheld Devices
- Auxiliary Solar Chargers
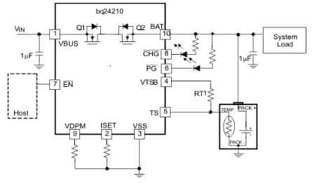
Functional Diagram
Publicado: 2012-01-20
| Actualizado: 2022-03-11
