Analog Devices / Maxim Integrated MAX96793 DPHY Evaluation Kits
Analog Devices / Maxim Integrated MAX96793 DPHY Evaluation Kits are designed to evaluate the MAX96717/MAX96793 high-bandwidth Gigabit Multimedia Serial Link (GMSL) serializer. These kits support Windows® 7 and Windows® 10 software that provides a Graphical User Interface (GUI) for exercising features of the device. The MAX96793 kits feature installed MAX96717, MAX96717F, MAX96717R, or MAX96793 ICs. These kits include a board powered by USB, a 12V wall adapter, or an external power supply.
Features
- Ability for serializer to send GMSL data to deserializer, converting it into MIPI CSI-2
- Windows 10 or higher compatible software support
- USB-controlled interface (cable included)
- Powerful and simple GUI for comprehensive device feature evaluation
- Board powered by USB, 12V wall adapter, or external power supply
- Proven PCB layout
- Fully assembled and tested
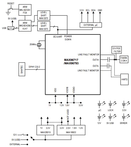
Block Diagram
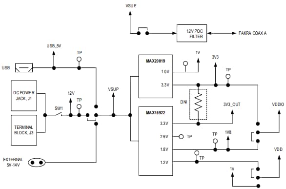
Power Diagram
Board Overview
Publicado: 2025-07-09
| Actualizado: 2025-12-02
